分类信息
工具
k8s
Blockchain
故障案例
cicd
网站
经验总结
负载均衡
架构
安全
blockchain
2025
AI运维-集合
k8s集群证书更新
区块链节点运维介绍
区块链简介2
记录一次docker网络故障-mtu
离线环境使用github-actions
简便的局域网出墙方案
terraform管理pve虚拟机
制作虚拟机模板
2024
区块链介绍
网站迁移
服务器功耗调节
2023
CPU使用率和负载
关于纯内网docker镜像源该怎么管理
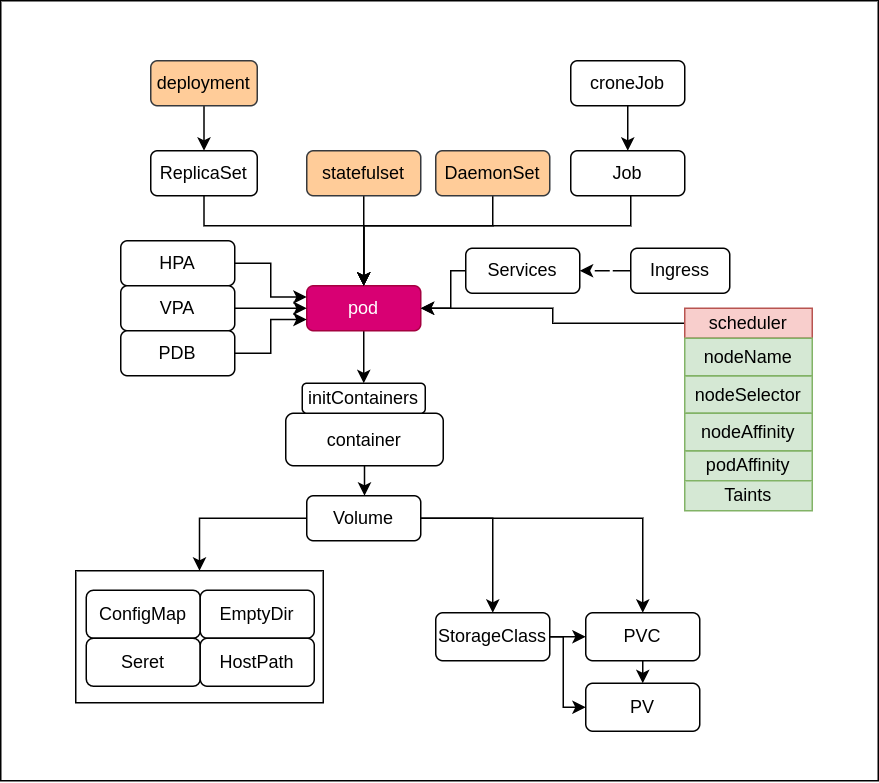
k8s应用架构白话解说
gitea-runner-当前站点的发布实践
drone无人机-当前站点的发布实践
docker启动mysql时内存占用过多
持续集成-gitea-runner
博客搭建
【推荐】浅谈服务可靠性
记录阿里云站点开启ipv6的步骤
故障案例-升级openssl库所引发的故障
私有k8s集群环境
快速搭建k8s环境
负载专题-链接
负载专题-开篇
k8s专题-链接
k8s专题-开篇
k8s环境的calico网络
k8s环境-部署etcd
k8s部署-操作系统环境准备
特殊的nginx日志格式
持续集成-专题开篇
持续集成-选型
持续集成-jenkins
持续集成-gitea
持续集成-droneCI简介
持续集成-droneCI-k8s部署
持续集成-droneCI-go项目案例
持续集成-droneCI-docker项目案例nodejs
持续集成-droneCI-docker项目案例go
持续集成-droneCI-docker部署
【推荐】持续集成-专题汇总链接
【推荐】运维工程师的目标
负载均衡-产品选型
负载均衡-获取真实源IP地址
负载均衡-算法
负载均衡-服务发现
用户身份认证体系
用户身份认证-session
用户身份认证-JWT
用户身份认证-cookie
traefik与TLS自签证书
2022
从零开始学习DNS解析流程
nginx的proxy_set_header设置
nginx常见超时错误
运维工程师的工作职责和内容
关于https的HSTS协议
常见的web攻击与防护
浅谈linux文件系统
个人云服务器该如何做安全防护
调用腾讯云API修改安全组策略
nginx+lua控制nginx异常访问
记录最近一次linux系统安装
【置顶】关于这个网站
2021
【置顶】运维线上系统故障总结
nginx安全配置
nginx+lua进行代理访问控制
linux配置防火墙信任当前登陆IP
故障集合-外部故障
故障集合-索引篇
故障案例-更改NTP时间引发的重大故障
mysql主机swap导致的故障
2020
openresty简介
nginx各类超时时间
监控系统-设计集合
shell多进程脚本
2019
test-doc